Skip to main content

Dados para busca de Questões

Atenção: Não é obrigatório preencher todos os campos para executar a Pesquisa.



Total de Questões Encontradas: 1.300 de 252.126
Exibindo: Página 68 de 261

Questão: 336 / QT-18089
Ano: 2024
Banca: CESPE / CEBRASPE
Órgão: CAGEPA - PB
Cargo: Técnico em Eletrotécnica
Disciplina: Eletrônica
Uma impedância constituída pela associação em série de um resistor, um capacitor e um indutor ideais, alimentada por uma fonte de tensão senoidal com a frequência fundamental,

-

nunca poderá ter uma característica puramente indutiva ou puramente capacitiva.

-

terá uma característica puramente indutiva ou puramente capacitiva apenas se a resistência for igual a zero.

-

terá uma característica predominantemente indutiva apenas quando a resistência e a reatância indutiva forem diferentes de zero e a reatância capacitiva for igual a zero.

-

terá uma característica predominantemente capacitiva apenas quando a resistência e a reatância capacitiva forem diferentes de zero e a reatância indutiva for igual a zero. 

-

terá uma característica puramente resistiva apenas se as reatâncias indutiva e capacitiva forem iguais a zero.


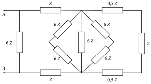
Questão: 337 / QT-18090
Ano: 2024
Banca: CESPE / CEBRASPE
Órgão: CAGEPA - PB
Cargo: Técnico em Eletrotécnica
Disciplina: Eletrônica



Imagem associada para resolução da questão


No circuito precedente, a impedância equivalente vista entre os pontos A e B tem valor igual a

-

Z.

-

2Z.

-

5Z.

-

6Z.

-

8Z.


Questão: 338 / QT-18091
Ano: 2024
Banca: CESPE / CEBRASPE
Órgão: CAGEPA - PB
Cargo: Técnico em Eletrotécnica
Disciplina: Eletrônica
Julgue os itens que se seguem, acerca de cargas trifásicas equilibradas alimentadas por meio de fontes de tensão trifásicas senoidais também equilibradas.

I No caso de cargas trifásicas equilibradas conectadas em estrela, o fasor da corrente de linha é igual ao fasor da corrente de fase, enquanto que o módulo do fasor da tensão de linha é igual a v3 vezes o módulo do fasor da tensão de fase.
II No caso de cargas trifásicas equilibradas conectadas em triângulo, o fasor da tensão de linha é igual ao fasor da tensão de fase, enquanto que o módulo do fasor da corrente de linha é igual a v3 vezes o módulo do fasor da corrente de fase.
III No caso de cargas trifásicas equilibradas conectadas em triângulo, é possível determinar uma carga equivalente conectada em estrela, de modo que a relação entre suas impedâncias seja ZY = 3Z?.

Assinale a opção correta.

-

Apenas o item I está certo.

-

Apenas o item III está certo.

-

Apenas os itens I e II estão certos.

-

Apenas os itens II e III estão certos.

-

Todos os itens estão certos.


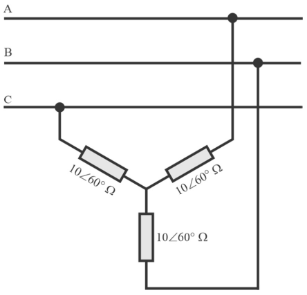
Questão: 339 / QT-18092
Ano: 2024
Banca: CESPE / CEBRASPE
Órgão: CAGEPA - PB
Cargo: Técnico em Eletrotécnica
Disciplina: Eletrônica
         No circuito elétrico trifásico a seguir, a carga trifásica conectada em estrela é alimentada por uma fonte de tensão trifásica senoidal equilibrada com sequência de fases ABC e o fasor tensão VA tem módulo igual a 220 V e fase 0°.

Imagem associada para resolução da questão

Nessa situação hipotética, o valor do fasor corrente na fase B do sistema terá módulo e fase respectivamente iguais a

-

2.200 A e 180°.

-

2.200 A e -60°.

-

22 A e 180°.

-

22 A e -60°.

-

22v3 A e -60°.


Questão: 340 / QT-18093
Ano: 2024
Banca: CESPE / CEBRASPE
Órgão: CAGEPA - PB
Cargo: Técnico em Eletrotécnica
Disciplina: Eletrônica
Considerando circuitos elétricos operando em regime permanente senoidal, assinale a opção correta acerca das relações dos diferentes tipos de potência em seus componentes.

-

O fator de potência será unitário quando as potências ativa e reativa forem iguais.

-

O quadrado da potência aparente menos o quadrado da potência ativa é igual ao quadrado da potência reativa.

-

O fator de potência é calculado como a potência aparente dividida pela potência ativa.

-

O fator de potência é calculado como a potência aparente dividida pela potência reativa.

-

A potência aparente é calculada como o quadrado da potência ativa mais o quadrado da potência reativa.



pub03

Estratégia Concursos - Estude com quem mais aprova em concursos Públicos!
Assinatura Jurídica Vitalícia: o ÚLTIMO investimento da sua vida!
Depois de 2 longos anos de espera, ela está de volta…
A oportunidade histórica de fazer o ÚLTIMO investimento da sua vida para estudar para concursos jurídicos.


Saiba mais - Clique para informações e valores deste Curso
Ao adquirir o curso por este link você estará ajudando o site VagasApp

Skip to main content